[Show "Revision History"] [Show "General Page Infos"] [Show "Page hits and edits"]

Revision History

Showing page edit history entries from 1 to 58 out of 58 entries total. (5 | 10 | 25 | 50 | 100 | 200 items per page)

# Date Size Editor Comment Action
38 2009-12-25 07:15:05 10376 to previous localhost converted to 1.6 markup view
37 2005-11-22 03:00:16 10322 to previous ZoomQuiet   view
36 2005-11-22 02:58:59 10332 to previous ZoomQuiet   view
35 2004-11-18 01:59:46 10356 to previous stephen   view
34 2004-11-18 01:59:16 10554 to previous stephen   view
33 2004-11-18 01:45:15 10352 to previous stephen   view
32 2004-11-18 01:44:50 10358 to previous stephen   view
31 2004-11-18 01:43:35 10350 to previous stephen   view
30 2004-11-18 01:42:27 10344 to previous stephen   view
29 2004-11-18 01:41:47 10332 to previous stephen   view
28 2004-11-18 01:41:03 10324 to previous stephen   view
27 2004-09-21 21:31:50 8991 to previous xyb   view
26 2004-09-16 21:48:32 8863 to previous Jerry Marx   view
25 2004-09-16 21:47:49 8865 to previous Jerry Marx 040917 view
24 2004-09-16 17:24:20 7166 to previous Zoom.Quiet Zoomq 出差仪征中!向 Xie 报道!请在 Compass 项目页面组织 Mock Object 文档吧!回来学! view
23 2004-09-16 02:07:46 7151 to previous Jerry Marx   view
22 2004-09-16 02:05:25 7079 to previous Jerry Marx   view
21 2004-09-16 02:03:33 6906 to previous Jerry Marx   view
20 2004-09-16 02:00:40 6573 to previous Jerry Marx   view
19 2004-09-16 01:59:14 6500 to previous Jerry Marx 040916的讨论,今天怎么没看见ZoomQ? view
18 2004-09-15 00:24:02 6301 to previous Zoom.Quiet 放空!中午 Jerry 没有出现在MSN view
17 2004-09-14 07:38:47 5953 to previous Zoom.Quiet 040914 讨论 view
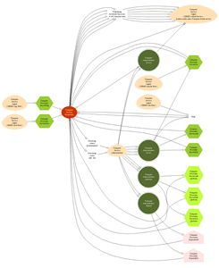
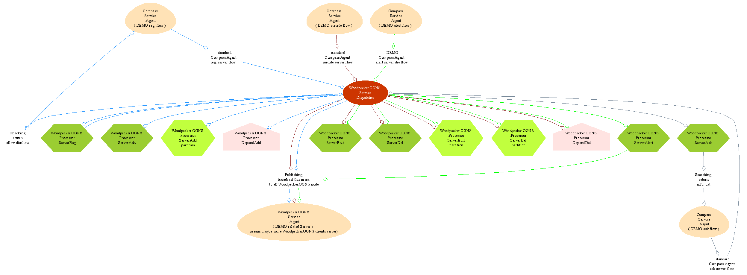
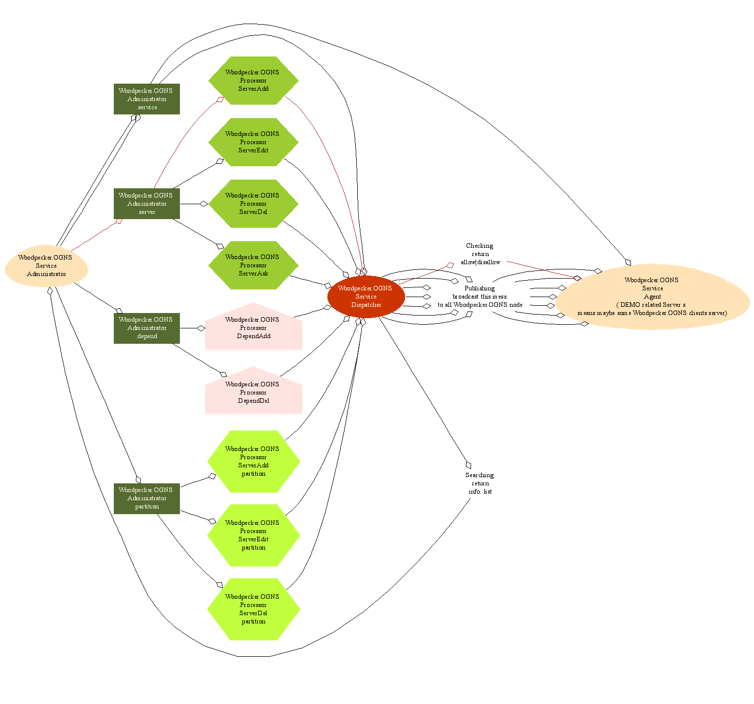
- 2004-09-14 07:33:26 173618 - Zoom.Quiet ATTNEW: compassadmin.png view get
- 2004-09-14 07:33:05 8536 - Zoom.Quiet ATTNEW: compassadmin.gif view get
- 2004-09-14 07:32:52 3111 - Zoom.Quiet ATTNEW: compassadmin.dot.txt view get
- 2004-09-14 07:32:40 3670 - Zoom.Quiet ATTNEW: compass0914.dot.txt view get
- 2004-09-14 07:30:04 0 - Zoom.Quiet ATTDEL: compassadmin.dot
- 2004-09-14 07:29:55 0 - Zoom.Quiet ATTDEL: compass0914.dot
- 2004-09-14 07:29:10 0 - Zoom.Quiet ATTNEW: compassadmin.dot
- 2004-09-14 07:28:57 158485 - Zoom.Quiet ATTNEW: compass0914.png view get
- 2004-09-14 07:28:26 6516 - Zoom.Quiet ATTNEW: compass0914.gif view get
- 2004-09-14 07:27:25 0 - Zoom.Quiet ATTDEL: compass.dot.txt
- 2004-09-14 07:27:20 0 - Zoom.Quiet ATTNEW: compass0914.dot
16 2004-09-13 04:03:56 5031 to previous Zoom.Quiet 总结UML图和讨论为Compass调用结构关系图 view
- 2004-09-13 04:02:07 0 - Zoom.Quiet ATTNEW: compass.dot.txt
- 2004-09-13 04:01:38 11732 - Zoom.Quiet ATTNEW: compass.gif view get
- 2004-09-13 04:01:28 0 - Zoom.Quiet ATTDEL: compass.dot
- 2004-09-13 04:01:25 11732 - Zoom.Quiet ATTDEL: compass.gif view get
- 2004-09-13 04:00:48 0 - Zoom.Quiet ATTNEW: compass.dot
- 2004-09-13 04:00:34 227924 - Zoom.Quiet ATTNEW: compass.png view get
- 2004-09-13 03:59:51 0 - Zoom.Quiet ATTDEL: C__Documents and Settings_zhiyuanma_桌面_compass.png
- 2004-09-13 03:59:44 11732 - Zoom.Quiet ATTNEW: compass.gif view get
15 2004-09-13 03:59:06 4824 to previous Zoom.Quiet   view
14 2004-09-13 03:55:22 4663 to previous Zoom.Quiet   view
13 2004-09-13 02:22:03 8961 to previous Jerry Marx   view
12 2004-09-13 02:20:43 8955 to previous Jerry Marx   view
11 2004-09-13 02:18:22 8964 to previous Jerry Marx   view
- 2004-09-13 02:14:43 0 - Jerry Marx ATTNEW: C__Documents and Settings_zhiyuanma_桌面_compass.png
10 2004-09-13 01:29:08 4632 to previous Jerry Marx   view
9 2004-09-12 23:24:29 4519 to previous Jerry Marx   view
8 2004-09-12 23:23:42 4517 to previous Jerry Marx   view
7 2004-09-12 23:22:53 4516 to previous Jerry Marx   view
6 2004-09-12 23:18:33 4514 to previous Jerry Marx   view
5 2004-09-12 20:41:48 3375 to previous Jerry Marx   view
4 2004-09-11 02:28:07 3359 to previous Jerry Marx   view
3 2004-09-10 17:33:32 3357 to previous Jerry Marx   view
2 2004-09-06 01:45:58 3351 to previous Jerry Marx   view
1 2004-09-06 01:45:07 3354 Jerry Marx maillist上没人和我讨论,发在这里吧. view